- CIS 170C
- CIS 247C
- CIS 355A
- CIS 407A
- CIS 321
- CIS 336
- CIS 339
- CIS 470
- WBG 370
- WBG 410
- WBG 450
- SEC 280
Programming
Introduction to basics of coding programs from program specifications including use of integrated development environment (IDE), language syntax, as well as debugger tools and techniques. Develop programs that manipulate simple data structures such as arrays, as well as different types of files. C++.Net is the primary programming language used.
Image is of an address program that I wrote in C++
Object-Oriented Programming
Introduces object-oriented programming concepts including objects, classes, encapsulation, polymorphism and inheritance. Using object-oriented programming language design, code, test and document business-oriented programs. C++.Net is the primary programming language used.
Image is of a Candy Shop program in C++
Business Application Programming
Building on analysis, programming and database skills developed in previous courses, this course introduces fundamental principals and concepts of developing programs that support typical business processing activities and needs such as transaction processing and report generation. Develop business-oriented programs that deal with error handling, data validation and file handling. Java is the primary programming language used.
Web Application Development
Builds on analysis, interface design and programming skills learned in previous courses and introduces basics of design, coding and scripting, as well as database connectivity for web-based applications. C#.Net is used to implement web-based applications. ASP.Net is the primary software tool used.

Images of C# web pages I built during class
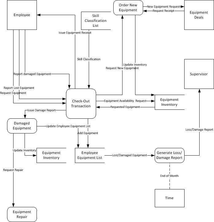
Structured Analysis and Design
Introduces the system and design process using information systems methodologies and techniques to analyze business activities and solve problems. Learn to identify, define and document business problems and then develop information system models to solve them.
Introduction to Database
Introduces concepts and methods fundamental to database development and use including data analysis and modeling, as well as structured query language (SQL). Explore basic functions and features of a database management system (DBMS), with emphasis on the relational model.
Object-Oriented Analysis and Design
Explore techniques, tools and methods used in the object-oriented approach to developing applications. Learn how to model and design system requirements using tools such as Unified Modeling Language (UML), use cases and scenarios, class diagrams and sequence diagrams.
Senior Project
Working in teams, students apply knowledge and mastered skills, including problem-solving techniques and project-management method, to an applications-oriented project. The project provides real-world experience by integrating systems analysis, programming, testing, debugging, documentation and user interfacing techniques.Programming Multimedia for the Web
Use multimedia authoring tools and techniques to create web based games and dynamic web pages. Integrating and controlling multimedia assets such as movie clips, sound effects, images and animations are addressed.The Trivia Game
|
|
||||
|
|
Game Development
Introduces basics of game design and development. Using object-oriented game engine with libraries, apply game design principles to develop example games. Technical considerations and industry best practices are also covered.
Adapted this game to use a mouse for controls
Dynamic Web Site Development and Database Integration
Introduces advanced techniques to design and develop dynamic web sites through use of cascading style sheets (CSS), integration of databases, server-side scripting and large site management.
Flashbang Entertainment was a site I created while in WBG 410 Web Site and Database
Integration with DeVry University. I added a CSS3 affect after class just to see if it would work.
Multiplayer Online Game Development
Surveys design, development and play characteristics of multiplayer online games. Install, configure and maintain game server software; develop a simple multimedia game using the server; and manage and audit the server. ActionScript is used to configure server functionality.Development packages used
- SmartFoxServer
- Flash
Principles of Information Security
Provides a broad overview of information systems security in organizations. Topics include security concepts and mechanisms; mandatory and discretionary controls; basic cryptography and its applications; intrusion detection and prevention; information systems assurance; and anonymity and privacy. Various types of controls used in information systems, as well as security issues surrounding the computer and computer-generated data, were also addressed.